| Nome: | Descrição: | Tamanho: | Formato: | |
|---|---|---|---|---|
| artigo principal | 2.72 MB | Adobe PDF | ||
| material suplementar 1 | 603.77 KB | JPEG | ||
| material suplementar 2 | 294.15 KB | JPEG | ||
| material suplementar 3 | 642.31 KB | JPEG | ||
| material suplementar 4 | 652.21 KB | JPEG |
Orientador(es)
Resumo(s)
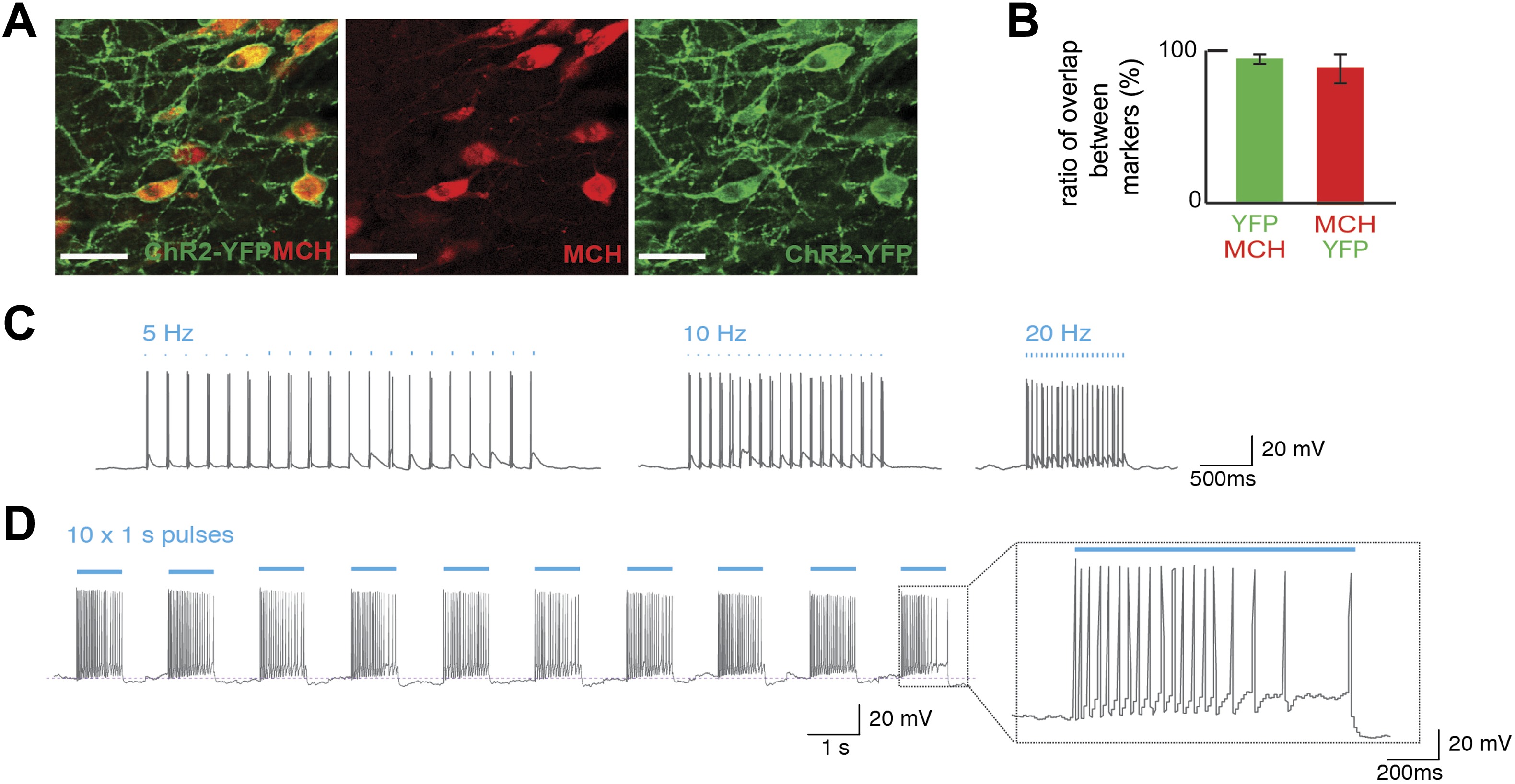
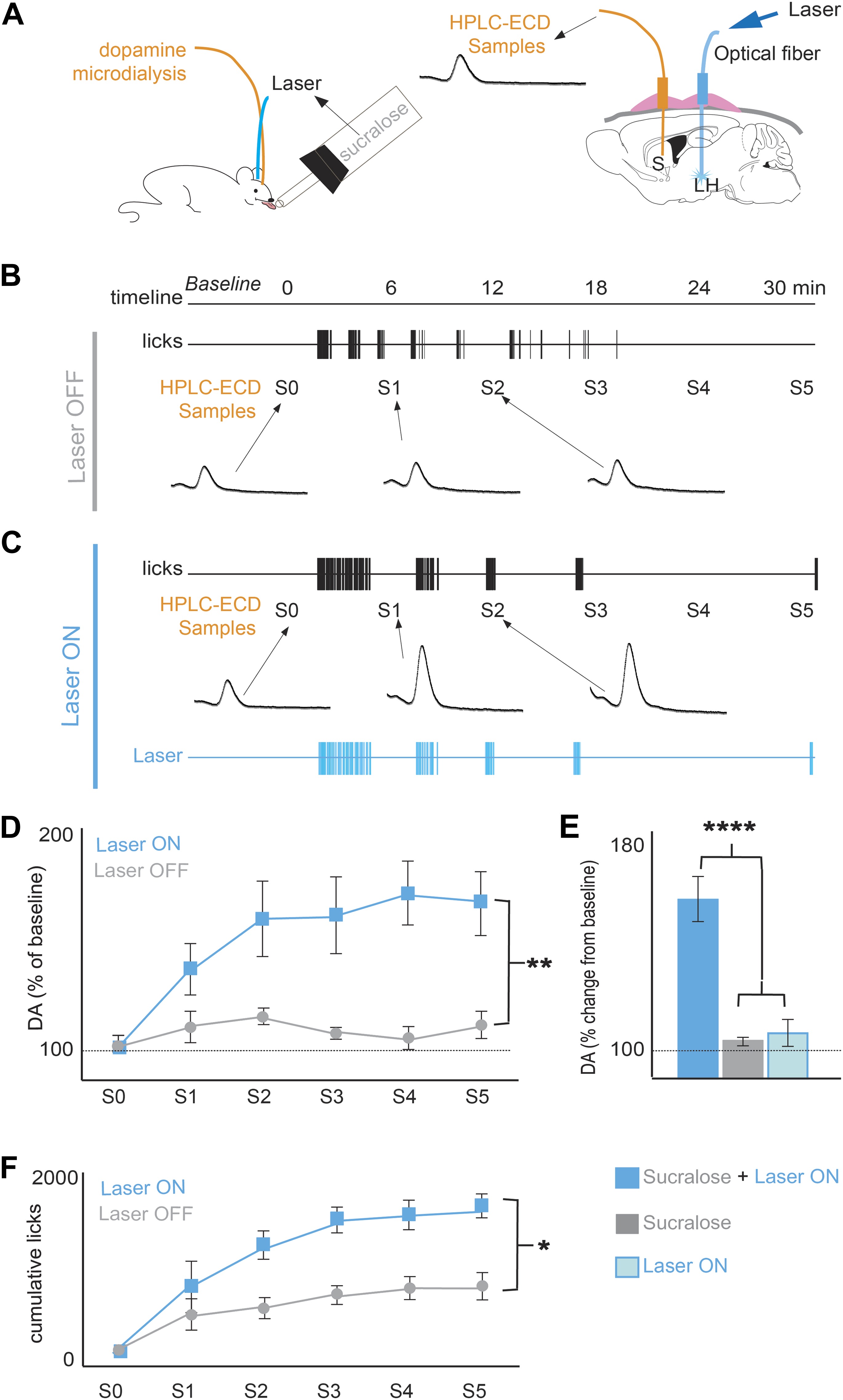
Sugars that contain glucose, such as sucrose, are generally preferred to artificial sweeteners owing to their post-ingestive rewarding effect, which elevates striatal dopamine (DA) release. While the post-ingestive rewarding effect, which artificial sweeteners do not have, signals the nutrient value of sugar and influences food preference, the neural circuitry that mediates the rewarding effect of glucose is unknown. In this study, we show that optogenetic activation of melanin-concentrating hormone (MCH) neurons during intake of the artificial sweetener sucralose increases striatal dopamine levels and inverts the normal preference for sucrose vs sucralose. Conversely, animals with ablation of MCH neurons no longer prefer sucrose to sucralose and show reduced striatal DA release upon sucrose ingestion. We further show that MCH neurons project to reward areas and are required for the post-ingestive rewarding effect of sucrose in sweet-blind Trpm5(-/-) mice. These studies identify an essential component of the neural pathways linking nutrient sensing and food reward. DOI: http://dx.doi.org/10.7554/eLife.01462.001.
Descrição
Palavras-chave
feeding behavior metabolism neuronal circuits nutrient obesity optogenetics
Contexto Educativo
Citação
eLife 2013;2:e01462
Editora
Elife Sciences Publications
