Publicação
Hypothalamic melanin concentrating hormone neurons communicate the nutrient value of sugar
| dc.contributor.author | Domingos, Ana I | |
| dc.contributor.author | Sordillo, Aylesse | |
| dc.contributor.author | Dietrich, Marcelo O | |
| dc.contributor.author | Liu, Zhong-Wu | |
| dc.contributor.author | Tellez, Luis A | |
| dc.contributor.author | Vaynshteyn, Jake | |
| dc.contributor.author | Ferreira, Jozelia G | |
| dc.contributor.author | Ekstrand, Mats I | |
| dc.contributor.author | Horvath, Tamas L | |
| dc.contributor.author | de Araujo, Ivan E | |
| dc.contributor.author | Friedman, Jeffrey M | |
| dc.date.accessioned | 2016-05-05T09:27:16Z | |
| dc.date.available | 2016-05-05T09:27:16Z | |
| dc.date.issued | 2013-12-31 | |
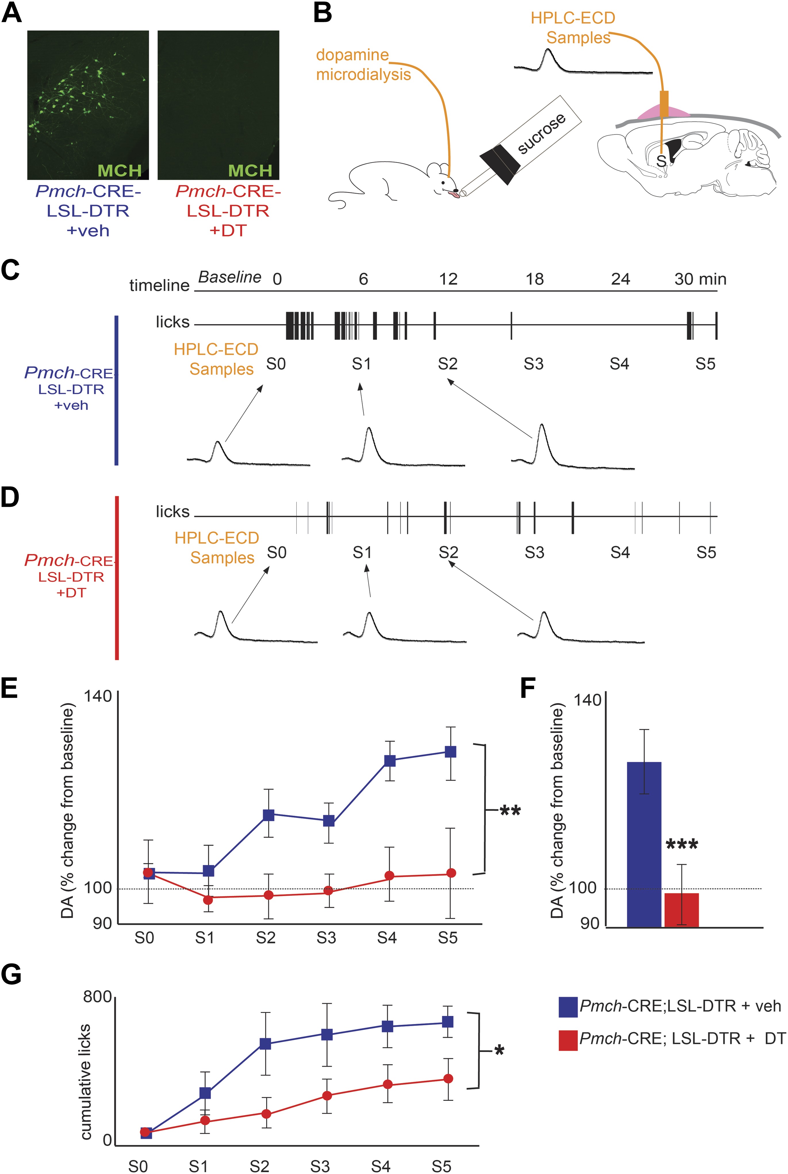
| dc.description.abstract | Sugars that contain glucose, such as sucrose, are generally preferred to artificial sweeteners owing to their post-ingestive rewarding effect, which elevates striatal dopamine (DA) release. While the post-ingestive rewarding effect, which artificial sweeteners do not have, signals the nutrient value of sugar and influences food preference, the neural circuitry that mediates the rewarding effect of glucose is unknown. In this study, we show that optogenetic activation of melanin-concentrating hormone (MCH) neurons during intake of the artificial sweetener sucralose increases striatal dopamine levels and inverts the normal preference for sucrose vs sucralose. Conversely, animals with ablation of MCH neurons no longer prefer sucrose to sucralose and show reduced striatal DA release upon sucrose ingestion. We further show that MCH neurons project to reward areas and are required for the post-ingestive rewarding effect of sucrose in sweet-blind Trpm5(-/-) mice. These studies identify an essential component of the neural pathways linking nutrient sensing and food reward. DOI: http://dx.doi.org/10.7554/eLife.01462.001. | pt_PT |
| dc.description.sponsorship | JPB Foundation; The Klarman Family Foundation for Eating Disorders; The Rockefeller Foundation; CNPq (Brazil); FCT; National Institutes of Health grants: (DC009997, DK085579, DP1 DK006850). | pt_PT |
| dc.identifier.citation | eLife 2013;2:e01462 | pt_PT |
| dc.identifier.doi | 10.7554/eLife.01462 | pt_PT |
| dc.identifier.uri | http://hdl.handle.net/10400.7/597 | |
| dc.language.iso | eng | pt_PT |
| dc.peerreviewed | yes | pt_PT |
| dc.publisher | Elife Sciences Publications | pt_PT |
| dc.relation.publisherversion | https://elifesciences.org/content/2/e01462/article-info | pt_PT |
| dc.rights.uri | http://creativecommons.org/licenses/by/4.0/ | pt_PT |
| dc.subject | feeding behavior | pt_PT |
| dc.subject | metabolism | pt_PT |
| dc.subject | neuronal circuits | pt_PT |
| dc.subject | nutrient | pt_PT |
| dc.subject | obesity | pt_PT |
| dc.subject | optogenetics | pt_PT |
| dc.title | Hypothalamic melanin concentrating hormone neurons communicate the nutrient value of sugar | pt_PT |
| dc.type | journal article | |
| dspace.entity.type | Publication | |
| oaire.citation.endPage | 15 | pt_PT |
| oaire.citation.startPage | 1 | pt_PT |
| oaire.citation.title | eLIFE | pt_PT |
| oaire.citation.volume | 2 | pt_PT |
| rcaap.rights | openAccess | pt_PT |
| rcaap.type | article | pt_PT |
Ficheiros
Principais
1 - 5 de 6
A carregar...
- Nome:
- elife-01462-v1.pdf
- Tamanho:
- 2.72 MB
- Formato:
- Adobe Portable Document Format
- Descrição:
- artigo principal
A carregar...
- Nome:
- elife-01462-fig1-v1.jpg
- Tamanho:
- 603.77 KB
- Formato:
- Joint Photographic Experts Group/JPEG File Interchange Format (JFIF)
- Descrição:
- material suplementar 1
A carregar...
- Nome:
- elife-01462-fig2-v1.jpg
- Tamanho:
- 294.15 KB
- Formato:
- Joint Photographic Experts Group/JPEG File Interchange Format (JFIF)
- Descrição:
- material suplementar 2
A carregar...
- Nome:
- elife-01462-fig3-v1.jpg
- Tamanho:
- 642.31 KB
- Formato:
- Joint Photographic Experts Group/JPEG File Interchange Format (JFIF)
- Descrição:
- material suplementar 3
A carregar...
- Nome:
- elife-01462-fig4-v1.jpg
- Tamanho:
- 652.21 KB
- Formato:
- Joint Photographic Experts Group/JPEG File Interchange Format (JFIF)
- Descrição:
- material suplementar 4
Licença
1 - 1 de 1
Miniatura indisponível
- Nome:
- license.txt
- Tamanho:
- 1.71 KB
- Formato:
- Item-specific license agreed upon to submission
- Descrição:
